- 知产知识
 
亚马逊新卖家运营100问】账户合规相关问题(二)

7.账户为什么会关联?因为关联被关停了怎么办?
(1)为何卖家会因关联账户而被关店?
亚马逊要求卖家拥有的所有销售账户都必须遵守相应的销售政策和卖家行为准则。如果您在同一地区或不同地区运营多个账户,请确保您所有的账户都保持良好的信誉。 如果您的任何一个账户因违反政策而被停用,亚马逊可能会停用您拥有的其他账户,直至所有账户拥有良好的信誉。
(2)日常销售经营中我该如何预防潜在的关联账户风险?

如果您使用代理、服务商,请注意筛选正规的服务商、代理中介,记录存档相关合同等证明材料;
谨慎更改账户相关信息,保护与您的销售账户相关的信息安全;
严格管控拥有您账户登录权限的人员,并提醒相关人员避免使用公共网络登入卖家平台或更换登录设备。
(3)我的账户因为关联账户而被停用,我该如何申诉?
【情况一:关联账户确实是我的账户】
 您需要登入您初停用的关联账户,查看业绩通知了解该账户的停用原因,并申诉恢复该停用账户;
 登入因关联被停用的账户进行申诉,告知审核团队您之前被停用的账户已经恢复。
【情况二:关联账户是我认识的账户,但目前和我无关】
如何撰写行动计划书?
 建议您提供一份具体有效的行动计划(POA)将为何您会与关联账户相关联,包括事情的经过以及时间点等详细地表明,并提供所有调查的细节,以及具体说明将来您会如何确保您的账户信息安全,以防止类似的关联账户情况再次出现。
需要提交哪些材料?
 您的身份证明/商业相关文件如身份证,营业执照,近 90天的天然煤气、水电、互联网账单等。
 证明您不再拥有该关联账户或不再有任何关系的相关支持文件,如:销售契约、购买协议、业务转让协议、合同终止,离职证明等。
【情况三:我不认识这个关联账户,这个账户也和我无关】
如何撰写行动计划书?
 请您梳理排查所有自账户创建开始所出现的人事、业务、销售活动、营运操作等,列出所有您认为会在您不知情或没注意到的情况下导致您与其他账户关联的事件。
 建议您在行动计划(POA)中详细记录您排查出的可疑信息,包括事件发生的时间、地点、牵涉人事或公司、事件过程等,并提供所有调查的细节;
具体说明将来您会如何确保您的账户信息安全,以防止类似的关联账户情况再次出现。
常见的可能导致账户关联的事件都有哪些?
您可以参考以下多种排查方向,来确定导致账户关联的源头事件:

需要提交哪些材料?
 您的个人验证信息,例如身份证,营业执照,近 90 天的天然煤气、水电、互联网账单等。
 与您在行动计划中叙述的可能导致关联的事件所相关的支持材料以及相关信息。【例如:如果您经过调查后,认为您和关联账户是由于使用了第三方服务商提供的集成云系统(物流服务)而导致的账户关联,您需要提供该第三方服务商的相关信息,并解释您是从何时开始与该服务商合作,并说明您共享了关于您销售账户的哪些信息。】

8.遇到操纵评论/滥用评论绩效怎么办?
(1)不被允许的商品评论滥用行为
提供任何形式的补偿换取对自己或竞争对手商品的评论
 通过亚马逊买家与卖家消息服务直接联系买家,提供买家报酬(返现)以换取评论。
 卖家自行或雇用第三方服务商,通过网站或任何社交平台(如微信、Facebook 等),以退款、返现、回购折扣、礼物卡为补偿换取评论。
创建了多个账号冒充买家来操纵评论
 创建多个虚假买家账号来发布虚假评论(包括好评和差评),俗称僵尸号、自养号等。
安排他人对自己的商品或竞争对手的商品发布评论
 安排家人、好友或员工等为自己或竞争对手的商品发布不实评论。
商品包装或包装箱中求好评或者提供奖励以换取评论
 在商品或商品包装中夹带插页、传单、优惠券、宣传册或类似物品来要求给予好评或提供发表评论的奖励。
对买家的商品评论进行直接干涉
 通过亚马逊买家与卖家消息服务直接联络买家,并要求或诱导其对商品发表正面评论或删除/修改负面评论。
(2)商品评论滥用的后果
 ASIN 被限流。
 立即并[敏感词]撤销您在亚马逊商城的销售权限,同时扣留资金。
 移除商品的所有评论,并阻止商品日后收到评论或评级。
 从亚马逊[敏感词]下架商品。
 采取法律行动,包括诉讼和移交民事和刑事执法机构。
(3)如何在后台申诉商品评论滥用绩效?
承认违规(问卷形式)
如果卖家承认他们滥用了商品评论,则需要按照申诉页面提示进行问卷形式的申诉,提供详细描述来说明用于发布或获取禁止的商品评论的所有方法、违规评论清单和有效的评论 ID、评论链接,以及选择对该账户进行滥用商品评论的实际操作方(卖家还是第三方服务商)。
如果卖家认为违规标记属于误判,应提交以下信息的解释:
 提供支持性文件或证据证明您的账户没有违反亚马逊的商品评论政策。
 卖家声称未进行滥用或使用第三方服务。
 卖家的身份信息或账户信息被盗的证据或支持性文件。

9.违反直送政策是什么意思?
除非买家清楚您是登记卖家,否则亚马逊不接受直送或允许第三方代表您向买家配送订单。
以下直送示例是违反政策的行为,可能会导致您使用亚马逊卖家自配送(MFN)销售商品受到限制:
 从其他在线零售商处购买商品并让该零售商直接配送给买家,如果货件未指明您是登记卖家,或者装箱单、发票或外部包装上显示的不是您(包括其他在线零售商)而是其他任何人,这是严格禁止的,无例外情况;
 如果在配送订单时,使用的装箱单、发票、外包装或表明卖家名称或联系信息的其他信息不是您自己的信息,这也是严格禁止的。
 只要买家看到的包装或发票指明卖家不是您或亚马逊,都会让买家对订单配送方式以及遇到任何问题或疑问时应联系谁产生混淆。
如果您打算使用直送商配送订单,您必须始终满足以下要求:
 与您的供应商达成一致,在所有装箱单、发票、外包装以及商品附带或提供的与商品相关的其他信息中,应将您(而不是任何其他人)标识为卖家;
 在配送订单之前,去除任何标识第三方直送商的装箱单、发票、外包装或其他信息;
 负责接收并处理买家退货的商品;
 遵守卖家协议的所有其他条款和适用的亚马逊政策。

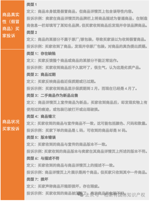
10.遇到商品真实性投诉和商品状况买家投诉怎么办?
(1)违规类型

(2)申诉方式
所有需要或者已经在Amazon.ca进行销售的卖家均需完成加拿大站点资质审核,未通过审核将无法在加拿大站开展销售。


11.平台对增值税发票的要求是怎样的?
(1)申诉违规时,亚马逊可能会要求提供违规 ASIN 的增值税发票,具体要求如下:
发票需反映过去 365 天内违规 ASIN 的销售量(自 ASIN 被标记违规之日起,往前推算 365 天之内)。
发票上需要显示供应商的联系信息,包括名称、电话号码、地址和网址。
发票上需要显示卖家信息,包括公司名称、电话号码、公司地址和邮箱等,且这些信息需和亚马逊卖家平台上的信息保持一致。
发票必须真实且未经修改。卖家可以隐去定价信息,但文件内容必须清晰可见。
发票上的商品描述(如发票上显示的 ASIN 号码)需要和亚马逊网站上的信息尽量一致;
接受以下格式:.pdf/.jpg/.png/.gif。
(2)增值税发票被拒的常见原因:
发票里的数量与销售量不符。例如:卖家销售了 10 件商品,但是发票里的数量只有 5 件。
发票是伪造的,其查询结果显示“查无此票”。例如:发票不是供应商开具的。
发票已经作废。
发票不是中国增值税发票的格式。
发票里面的商品名称和亚马逊商城上所销售的商品不一致。例如:卖家被标记的商品是鞋子,但是开具的发票上商品却是衣服。
发票里供应商的信息与所销售的商品不一致。例如:卖家发票里提供的供应商名称和实际产品所被授权的供应商信息不一致。
发票里的卖家信息和亚马逊卖家平台上的信息不一致。
- 上一页: 【一文看懂】拉脱维亚商标异议制度
 - 下一页: 【亚马逊新卖家运营100问】账户合规相关问题(二)
 

 
 